2月4日
全球热管理系统正处在一个关键的转折点:建筑能耗占全球总能耗的40%,并贡献了36%的人为二氧化碳排放。传统的暖通空调系统效率低下,热效率不足40%,其根源在于对温度均匀性的苛刻要求。一种极具前景的解决方案是利用纺织品和创新纤维,将热调节从建筑环境转移到人体周围的微气候。相变纺织品能够通过局部微气候调节,将人体舒适度与环境条件解耦。然而,其实用化面临多重挑战:导热系数低导致相变过程中热量损失严重;固-液形态不稳定造成储热能力大幅下降;太阳光吸收率低限制了被动能量收集效率。
近日,北京大学邹如强研究员、王启宁教授合作,提出了一种纳米技术导向的策略,成功将超低含量的碳纳米管支架与三维互穿聚合物网络相结合,制备出高性能相变纤维。该纤维实现了结晶度控制与高效热调节之间的显著协同,表现出优异的潜热储存能力、卓越的机械鲁棒性以及高效的光热能量收集效率。其纤维结构确保了在纺织品制造过程中超过98%的切割/缝合保真度,为可规模化生产的高效热调节织物铺平了道路,弥合了实验室相变工程与工业级可穿戴热系统之间的鸿沟。相关论文以“Ultralow CNT-reinforced phase-change fibers for scalable wearable thermoregulation”为题,发表在Nature Communications上。

究人员首先展示了从碳基相变复合材料到纤维,再到织物及智能服装的完整制备流程(图1)。通过将碳纳米管均匀分散在液态正二十二烷中,随后依次熔融共混SEBS和HDPE聚合物,形成了三维互穿网络结构,将相变材料牢牢封装其中。最终通过双组分熔融纺丝及多级拉伸工艺,制备出连续、均匀的碳纳米管增强相变纤维。该纤维在极低的碳纳米管含量下,实现了潜热与机械性能的优化平衡。

图1: C22/CNT@HDPE-SEBS复合材料、C22/CNT纤维及PCM基织物的制备流程示意图
对纤维微观结构的深入解析揭示了其性能强化的根源(图2)。扫描和透射电镜图像显示,碳纳米管在纤维内部沿轴向排列,保持了完好的晶格结构。同时,HDPE和正二十二烷各自的晶体结构在复合材料中也得到了清晰的确认,表明碳纳米管的引入未改变各组分的化学本质,而是通过物理作用发挥效能。

图2: C22/CNT3纤维的结构表征
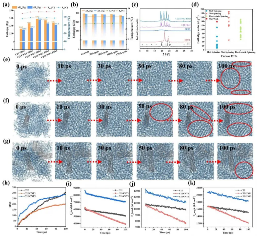
热物理性能测试结果令人瞩目(图3)。在仅添加0.1 wt.%碳纳米管的情况下,相变纤维的熔化焓和结晶焓分别达到139.0 J·g⁻¹和138.0 J·g⁻¹,且相变效率超过99%,展现了极高的储热密度和稳定性。分子动力学模拟进一步阐明了碳纳米管的作用机制:低含量时,其表面效应促进了异相成核,加速结晶动力学;而含量过高时,碳纳米管网络会限制分子运动,反而降低结晶度。这种浓度依赖的双重调控模式为性能优化提供了理论依据。

图3: C22、HDPE、SEBS和C22/CNT纤维的热性能,以及CNT在结晶过程中诱导结晶机制的MD分析
为了在更接近真实的多组分体系中验证该机制,研究人员进行了全组分分子动力学模拟(图4)。结果表明,即使在包含SEBS和HDPE的复杂体系中,少量碳纳米管依然能有效引导正二十二烷的结晶,聚合物网络则提供了空间限域作用,防止泄漏。模拟计算从热力学和动力学角度共同证实,低含量碳纳米管通过降低界面能和应变能,有效减少了成核势垒,促进了更稳定晶体结构的形成。

图4: 综合全组分系统中CNT在结晶过程中诱导结晶机制的MD分析
机械性能测试表明,碳纳米管的引入显著提升了纤维的韧性(图5)。当碳纳米管含量为0.1 wt.%时,纤维的断裂伸长率高达1530%,拉伸强度达到6.32 MPa。原位X射线散射分析结合分子模拟发现,碳纳米管在拉伸过程中充当了取向“种子”,引导聚合物链和相变材料小分子沿拉伸方向排列,减少了缺陷形成,增强了应力传递,从而同时提升了纤维的强度和延展性。

图5: 不同CNT含量的C22纤维在拉伸过程中的力学性能及取向增强机制的MD分析
最终,研究团队将纤维织成织物并制成服装,展示了其卓越的应用潜力(图6)。该织物表现出高效的光热转换性能,在模拟太阳光下,光热转换效率最高可达90.5%。基于此织物构建的太阳能热电发电装置,能稳定输出电能。实际穿着测试显示,在夏日户外阳光下,相变服装的表面温度比普通背心低约8°C,其下皮肤温度也低约5°C;在高温工作环境中,相变服装能通过释放储存的冷量,有效维持人体舒适温度,证明了其在极端环境下的实用体温调节能力。

图6: CNT-PCTRFs用于可穿戴热管理的光热及太阳能-电能转换性能
这项研究通过集成三维互穿网络限域工程、碳纳米管诱导结构调控和可规模化制造范式,成功开发出兼具高储热密度、长期稳定性、优异机械性能及智能热响应能力的相变纤维。该策略为可穿戴热管理领域提供了一个普适性设计框架,标志着相变材料从实验室走向规模化、智能化应用的关键一步。这不仅为开发下一代节能型个人热舒适系统奠定了基础,也在极端环境防护、医疗热疗等领域展现出变革性潜力。
(来源:高分子科学前沿)
※ 有关作品版权事宜请联系:010-84463638转8850 电子邮箱:info#texleader.com.cn
纺织导报官方微信

© 2026 《纺织导报》 版权所有
京ICP备10009259号-3
京公网安备 11010502045125号