2025年10月27日
气凝胶纤维具有高孔隙率、低热导率和柔性等特性,在个人热管理领域展现出巨大的应用潜力。然而,气凝胶纤维的多孔结构显著削弱了其拉伸强度等力学性能。同时,由于纺丝技术的局限性,气凝胶纤维的制备依赖冷冻干燥或超临界干燥等后处理步骤,难以实现连续制备。因此,如何平衡气凝胶纤维的力学性能与隔热性能,并实现其高效连续制备,仍是重大挑战。
近期,江南大学刘天西/樊玮教授团队在Advanced Fiber Materials上发表了题为“High-Strength and Thermal Insulating Polyimide Aerogel Fibers with Porous-Cortex-Dense-Core Structure Enabled by Hierarchical Phase Separation”的研究成果。该工作提出了一种基于分级相分离的同轴湿法纺丝技术,制备出具有多孔皮层-致密芯层结构的高强度、高隔热的聚酰亚胺气凝胶纤维。该研究为制备高强度气凝胶纤维提供了新途径,并拓展了其在热防护与红外隐身领域的应用。
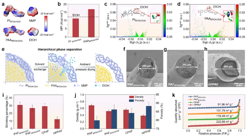
该工作基于同轴湿法纺丝结合常压干燥技术,采用可溶性含氟聚酰亚胺(PI6FDA/ODA)作为皮层纺丝液,聚酰胺酸(PAABPDA/ODA)作为芯层纺丝液,通过同轴针头共挤出至乙醇凝固浴中进行溶剂置换。纤维固化后经卷辊收集,依次进行常压干燥及热亚胺化制得高性能聚酰亚胺气凝胶纤维(HPPAF)。在凝固浴中,由于皮层和芯层纺丝液在溶解度和相分离速率上的差异,HPPAF形成了独特的分级结构:疏松多孔的皮层、致密的芯层以及二者之间的气隙。聚酰亚胺皮层的疏松多孔结构以及气隙确保HPPAF优异的隔热性能,而芯层的致密结构主要提供力学强度,有效解决了聚酰亚胺气凝胶纤维中力学和隔热性能难以兼顾的难题。与此同时,皮层纺丝液中的三氟甲基有效降低了纤维的表面能,使得常压干燥成为可能,实现了气凝胶纤维的高效连续制备。

图1 HPPAF的制备和结构
密度泛函理论(DFT)模拟揭示了聚合物与溶剂之间的相互作用,基于Hirshfeld分配的独立梯度模型(IGMH),验证了纺丝液进入乙醇凝固浴时,芯层PAABPDA/ODA与乙醇之间表现出比皮层PI6FDA/ODA更强的静电相互作用。含氟聚酰亚胺与乙醇之间较弱的静电和氢键相互作用诱导了快速相分离,使皮层形成多孔结构。相比之下,芯层中高极性指数的聚酰胺酸与乙醇之间相互作用较强。随着乙醇的挥发,纤维内外形成了浓度/压力梯度,拉扯凝胶骨架。这些综合作用驱动聚合物链重组和孔收缩,最终产生了致密均匀的纳米多孔结构。同时,在皮层和芯层之间形成了气隙,从而产生了分级多孔结构,所制备的HPPAF的比表面积高达222.89 m2/g。通过制备不同结构的纤维进行对比实验,进一步验证了分级多孔结构的形成机制。

图2 HPPAF的形成机制
分级多孔结构的HPPAF表现出优异的力学和隔热性能。其芯层致密的纳米多孔结构为纤维提供了主要的力学支撑,赋予了HPPAF高达55.2 MPa的拉伸强度。与此同时,皮层与芯层之间的气隙与内部多孔结构相结合,破坏了热传导路径。得益于气凝胶的“无穷路径效应”,多孔结构延长了固体传热路径,进一步降低了热导率。同时,热对流受到限制,最终使HPPAF维持在37.2 mW/(m·K)的低热导率水平。

图3 HPPAF的力学和隔热性能
在不同温度下,不同层数的HPPAF织物始终表现出优异的隔热性能。在200 ℃的热台上,三层HPPAF织物的表面温差|ΔT|可达118.4 ℃且保持稳定,显著优于商用织物。经化学镀的方法进行单面镀银,HPPAF织物可在8~14 μm的大气红外窗口中保持低红外发射率;在加热至80 ℃的汽车模型发动机测试中,HPPAF织物成功实现了红外隐身,展示了其在军事伪装领域的潜在应用价值。

图4 HPPAF织物的隔热和红外隐身性能
原文链接:https://doi.org/10.1007/s42765-025-00573-2
(来源:Advanced Fiber Materials)
※ 有关作品版权事宜请联系:010-84463638转8850 电子邮箱:info#texleader.com.cn
纺织导报官方微信

© 2026 《纺织导报》 版权所有
京ICP备10009259号-3
京公网安备 11010502045125号