2025年4月15日
从基础医学和应用医学角度来看,能够促进无疤痕愈合并减少炎症反应的伤口敷料具有重要的应用潜力。目前,聚乳酸、PCL、聚乳酸-聚乙醇酸共聚物和聚乙烯醇等纤维类可降解材料已被广泛用于促进伤口愈合、降低感染风险、减小创伤和支持组织再生。然而,材料的降解速率受到多种因素的影响。常规的PCL和聚乳酸等医用材料通常需要两年以上的时间才能完全降解。若降解过程中产生MPs或有毒小分子,可能引发疤痕形成、炎症反应等不良反应。尽管已有研究探索了载酶自降解生物材料的方法,然而鲜少关于原位载酶生物自降解纤维支架对伤口愈合影响的研究。
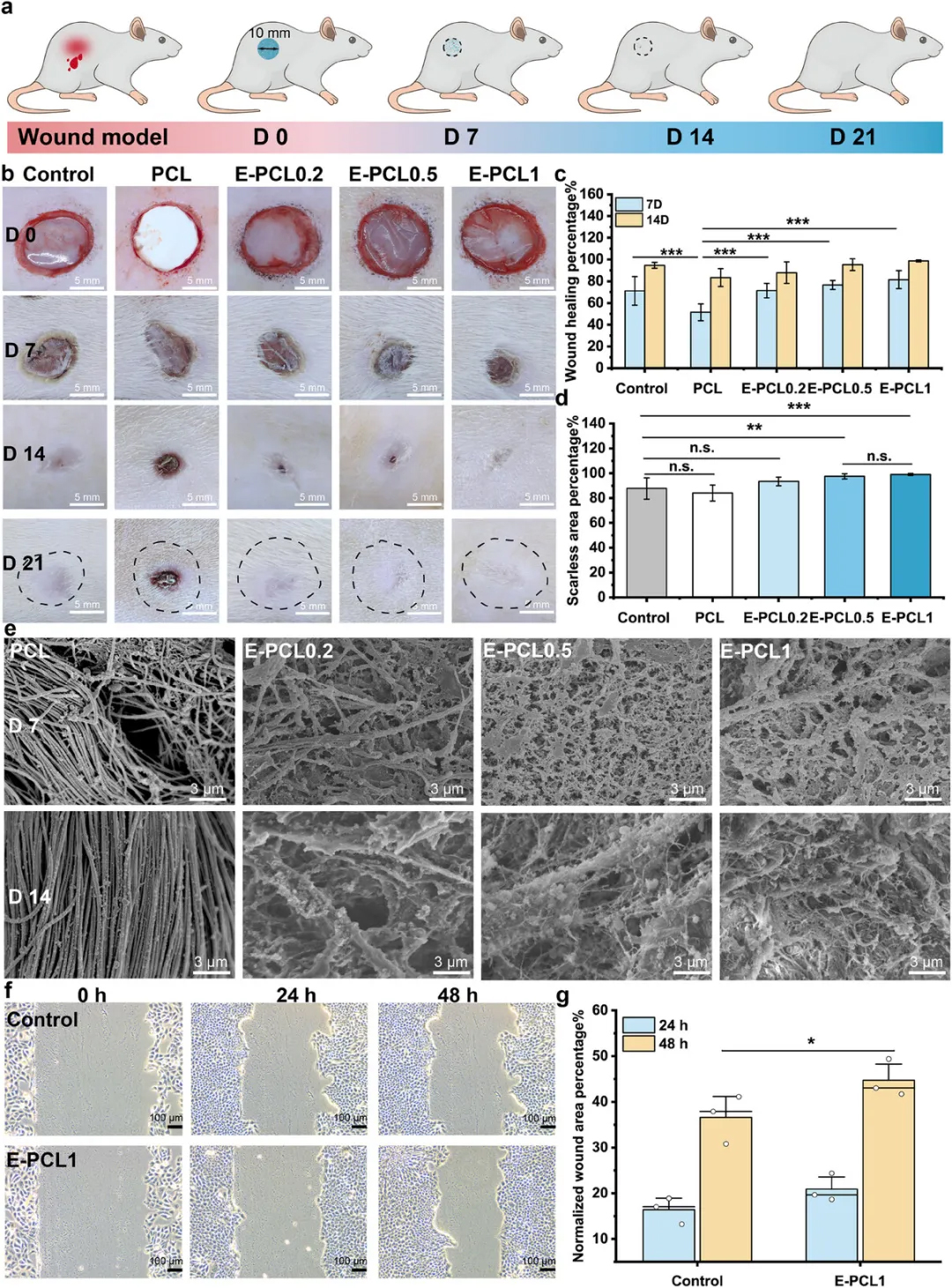
南京工业大学姜岷教授与陈苏教授合作在《Advanced Science》上发表了题为“Robust controlled degradation of enzyme loaded PCL-based fibrous scaffolds toward scarless skin tissue regeneration”的文章。文章提出了一种应用载酶自降解材料促进无疤痕愈合的新策略,采用微流控静电纺丝技术制备了负载洋葱伯克霍尔德菌脂肪酶(BCL)的聚己内酯(PCL)基纳米纤维支架(E-PCL)。调控酶的嵌入量使得支架具有可控降解速率,在体外实现12至72 h内的完全解聚并产生酸性单体,其酸性环境更有助于伤口愈合早期创造理想的微环境。伤口愈合实验表明E-PCL能有效促进血管生成、减轻炎症反应、调节胶原蛋白沉积并调控成纤维细胞分化,实现了21天伤口无疤痕愈合率超过99%。该研究还提出其实现无疤痕关键机制:在伤口愈合前实现了伤口辅料的全降解,且降解小分子无毒,并能促进伤口愈合,此发现对设计人造皮肤是一个有益尝试。

微流控静电纺丝机(南京捷纳思新材料有限公司生产)

载酶自降解纤维支架促进伤口无疤痕愈合的示意图

E-PCL纳米纤维支架的降解性能和降解产物的表征

E-PCL对伤口愈合的影响

图5. E-PCL促进伤口无疤痕愈合的机制分析
文章链接:https://advanced.onlinelibrary.wiley.com/doi/10.1002/advs.202501053
(来源:高分子科学前沿)
※ 有关作品版权事宜请联系:010-84463638转8850 电子邮箱:info#texleader.com.cn
纺织导报官方微信

© 2026 《纺织导报》 版权所有
京ICP备10009259号-3
京公网安备 11010502045125号